ReActEngine v1 : traitement des erreurs Assurer la continuité du raisonnement

, par Bertrand Degoy

Dans un agent de type ReAct, le raisonnement est construit étape par étape. Si une étape échoue, le LLM doit avoir des informations suffisantes pour reprendre le raisonnement, ou sinon risque de s’arrêter simplement, de façon silencieuse.
L’enjeu du traitement des erreurs est de toujours fournir au LLM de quoi construire une nouvelle étape de raisonnement.
Dans l’état actuel des modules LlamaIndex, trop d’erreurs sont simplement levées avec une classe d’exception "pythonique", en dehors de tout processus de reprise. C’est un problème assez général, que l’on retrouve dans les plus grands chatbots, se traduisant alors par un silence, un abandon ou un blocage.


Le traitement des erreurs dans ReActEngine

Dans ReActEngine, les erreurs sont traitées de deux manières, à deux niveaux et de façon indépendante : les Exceptions et les Thoughts injectés.

A - Exceptions

Pour corriger la sortie ReAct mal formée avant même qu’elle n’entre dans le flux. Exceptions = correction structurelle.

Aucune erreur survenant au cours de l’exécution de take_step() ( ce qui inclut de nombreux modules tels que les ToolBox, MCP etc. ) ne doit lever une exception de classe générale. Seules deux classes d’exceptions peuvent être utilisées, et doivent être traitées dans ce module :

  • RetryException Indique qu’une erreur récupérable s’est produite ( une réponse du LLM incomplète ou mal formée, une erreur d’outil etc. ). La même étape ReAct doit être ré-essayée, à charge du LLM de trouver un contournement en se basant sur les indications du message d’erreur.

  • ForceFinalizeException Indique qu’une erreur non récupérable s’est produite ( un état ReAct invalide, une erreur d’outil sans contournement possible etc. ) et que le LLM doit produire directement une réponse finale.

Exemple d’exception levée par un outil :

  1. if date_str_s.isdigit():
  2.                 raise RetryException("Invalid input: this function expects a readable date, not a timestamp, retry with ISO 8601 formats (`YYYY-MM-DD`, `YYYY-MM-DDTHH:MM:SS`).")

Télécharger

Exemples de situations récupérables :

  • Action Input manquant
  • Thought sans Action
  • JSON invalide
  • protocole ReAct violé
  • output tronqué en streaming
  • outil mal appellé ou mal utilisé

Dans ces cas, le LLM reçoit les informations nécessaires pour régénérer une étape ReAct correcte.

 

B - Thought injecté

Pour corriger le raisonnement, pas la forme. Thought = correction cognitive

Exemple :

  1. if block.type in {ReActType.OBSERVATION, ReActType.FINAL_ANSWER} and not block.content.strip():  #x
  2.                         yield ReActBlock(
  3.                             type=ReActType.THOUGHT,
  4.                             content="Je constate que je n’ai obtenu aucune réponse. Peut-être devrais-je vérifier les paramètres ou reformuler ma demande."
  5.                         )
  6.                         continue

Télécharger

Cas d’usage :

  • bouclage sur un outil en erreur

  • observation vide ( pertinente ou résultant d’une erreur )

  • itérations excessives

  • action répétée

  • modèle qui "tourne en rond"

Dans ces cas, on veut reprendre le flux, pas relancer le LLM.

 

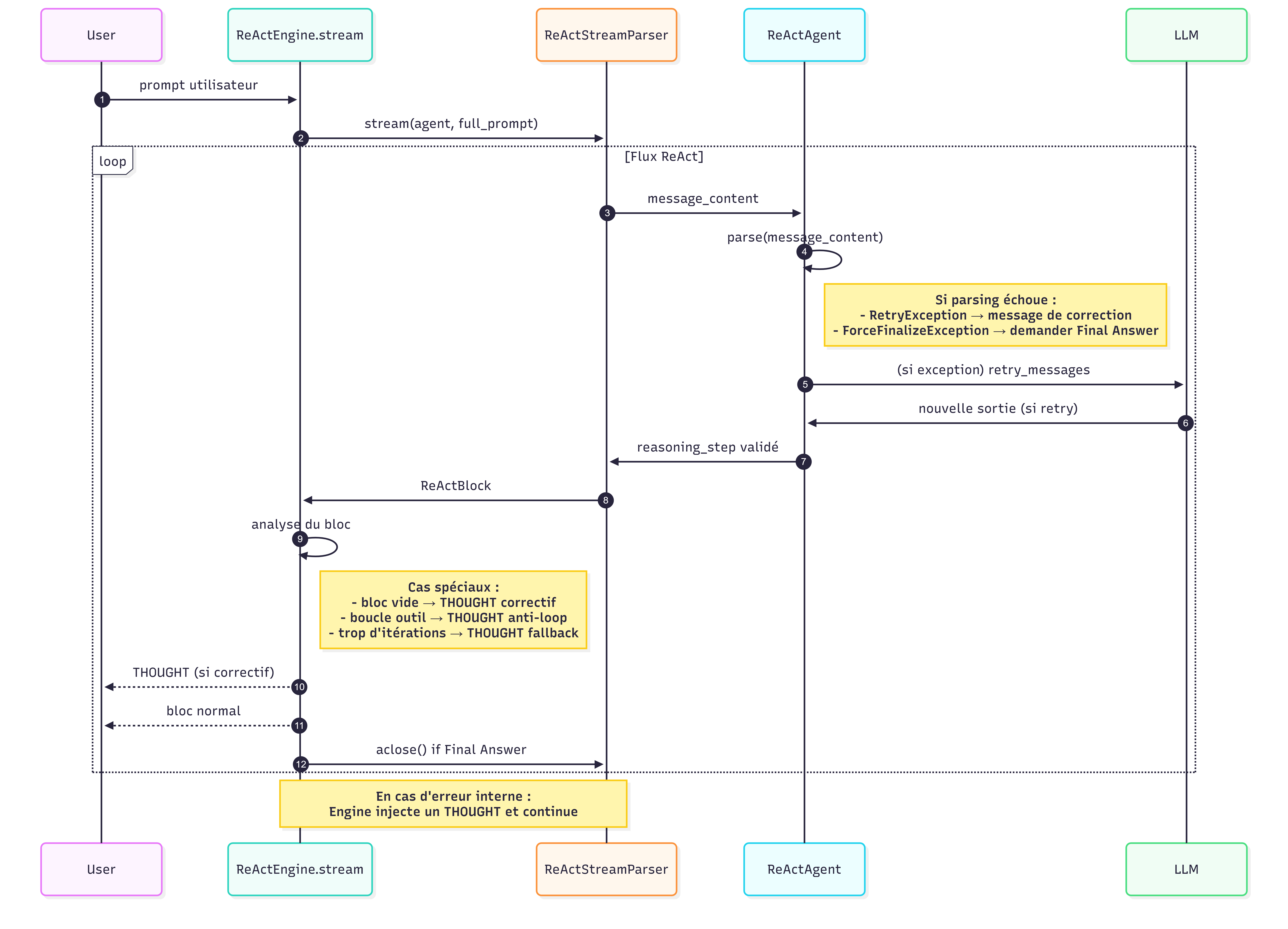
Diagramme du traitement des erreurs

Les deux modes influencent le raisonnement, mais à des niveaux différents du pipeline. La différence entre ces deux modes et leur indépendance apparaît clairement dans ce diagramme :

PNG - 1.5 Mo
ReActEngine : Traitement des erreurs

Les exceptions RetryException et ForceFinalizeException agissent entre 3 et 7 ( interne au ReActAgent ), l’insertion des Thoughts entre 8 et 12 ( le niveau d(orchestration par le Finalizer).

Accès réservé : connectez vous pour en savoir plus.